
Revolutionizing Knowledge Management with Enterprise AI Agents
Aktus is building specialized AI products to revolutionize workflows in finance and commercial real estate.
Follow us on LinkedIn for updates
Linkedin

Revolutionizing Knowledge Management with Enterprise AI Agents
Aktus is building specialized AI products to revolutionize workflows in finance and commercial real estate.
Follow us on LinkedIn for updates
LinkedinBacked by leading enterprise investors
Backed by leading enterprise investors

Product Summary

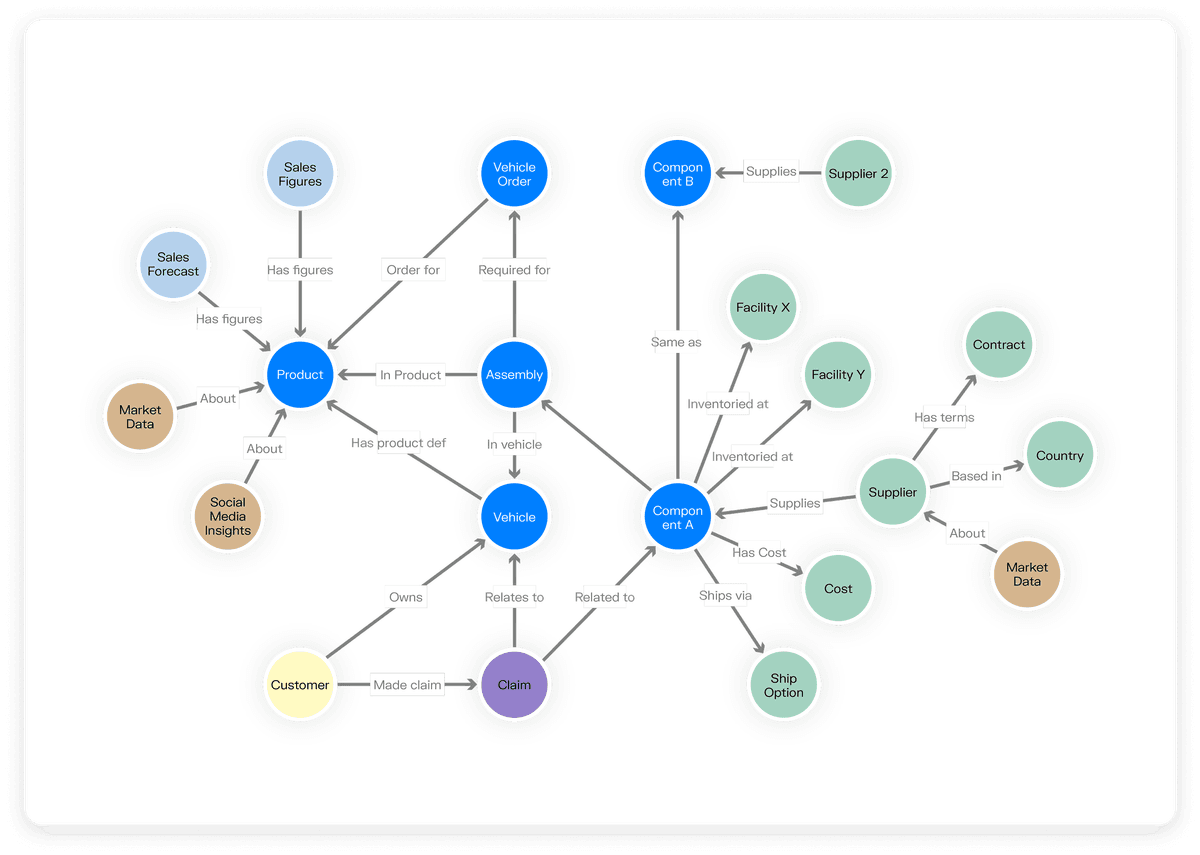
Enterprise GraphRAG Platform
Rapidly construct comprehensive knowledge graphs with embedded taxonomy and ontology:
Agentic AI Engine for dynamic interpretation and reasoning
Automated ontology & taxonomy generation
Multi-modal data integration (text, images, PDFs, databases)
Real-time knowledge updates and refinements



Rapidly construct comprehensive knowledge graphs with embedded taxonomy and ontology:
Rapidly construct comprehensive knowledge graphs with embedded taxonomy and ontology:
Agentic AI Engine for dynamic interpretation and reasoning
Automated ontology & taxonomy generation
Multi-modal data integration (text, images, PDFs, databases)
Real-time knowledge updates and refinements
AI Real Estate Analyst
Revolutionize commercial real estate analytics with AI-powered insights:
Automated CRE due diligence and analysis
Intelligent lease parsing and abstraction
Advanced financial modeling and projections
Real-time market supply & demand insights


Revolutionize commercial real estate analytics with AI-powered insights:
Rapidly construct comprehensive knowledge graphs with embedded taxonomy and ontology:
Automated CRE due diligence and analysis
Intelligent lease parsing and abstraction
Advanced financial modeling and projections
Real-time market supply & demand insights
AI-Powered Interactive Dashboard
Transform complex data into interactive, intelligent dashboards instantly:
Natural language querying for instant data visualization
Dynamic data visualization with optimal format selection
Real-time dashboard customization
Multi-data source compatibility


Transform complex data into interactive, intelligent dashboards instantly:
Rapidly construct comprehensive knowledge graphs with embedded taxonomy and ontology:
Natural language querying for instant data visualization
Dynamic data visualization with optimal format selection
Real-time dashboard customization
Multi-data source compatibility
Product Summary

Enterprise GraphRAG Platform
Rapidly construct comprehensive knowledge graphs with embedded taxonomy and ontology:
Agentic AI Engine for dynamic interpretation and reasoning
Automated ontology & taxonomy generation
Multi-modal data integration (text, images, PDFs, databases)
Real-time knowledge updates and refinements



Rapidly construct comprehensive knowledge graphs with embedded taxonomy and ontology:
Rapidly construct comprehensive knowledge graphs with embedded taxonomy and ontology:
Agentic AI Engine for dynamic interpretation and reasoning
Automated ontology & taxonomy generation
Multi-modal data integration (text, images, PDFs, databases)
Real-time knowledge updates and refinements
AI Real Estate Analyst
Revolutionize commercial real estate analytics with AI-powered insights:
Automated CRE due diligence and analysis
Intelligent lease parsing and abstraction
Advanced financial modeling and projections
Real-time market supply & demand insights


Revolutionize commercial real estate analytics with AI-powered insights:
Rapidly construct comprehensive knowledge graphs with embedded taxonomy and ontology:
Automated CRE due diligence and analysis
Intelligent lease parsing and abstraction
Advanced financial modeling and projections
Real-time market supply & demand insights
AI-Powered Interactive Dashboard
Transform complex data into interactive, intelligent dashboards instantly:
Natural language querying for instant data visualization
Dynamic data visualization with optimal format selection
Real-time dashboard customization
Multi-data source compatibility


Transform complex data into interactive, intelligent dashboards instantly:
Rapidly construct comprehensive knowledge graphs with embedded taxonomy and ontology:
Natural language querying for instant data visualization
Dynamic data visualization with optimal format selection
Real-time dashboard customization
Multi-data source compatibility
